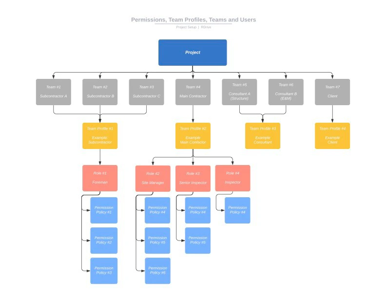
- A permission policy or a set of permission policies make up a role.
- Each team profile consists of one or more roles. For example, a main contractor team profile can consist of a site manager role, senior inspector role, inspector role.
- A team profile will be the base of one or more teams. For example, multiple subcontractors in a project shall be set up as multiple teams, which link to the same team profile “subcontractor”.
- Each team must be referenced to a team profile, which defines the set of user roles that exist in the team. Each user in each team can only be assigned to one role. The role shall imply the set of permission policies that the user is entitled with.
- A user can be added to multiple teams, and therefore have multiple roles.

Tips: Try to divide your user base into logical groups with team profiles. If there are subcontractors and inspectors on site, you need 2 team profiles. Next, think about what permissions they should have - what they can see, what they can edit, and if there should be a team leader or not. Don’t think too hard on this yet, just put down the names of the roles within a team profile to further organize your users. Once you’ve got that, go to the permissions page to write up some policies that define what the actual permissions are. Create multiple policies that apply to each and every role you have. You can try the “usage” option in permissions if several permission policies share a base set of rules, like they should all be able to see all drawings and drilldowns, for example. Now apply those policies in the roles in your team profiles. When you have all these ready, create teams using your team profiles. If you have 5 subcontractor teams, create 5 teams that use the subcontractor team profile. You can now add your users to the the system according to the teams you have.